HOME
PORTFOLIO
CONTACT
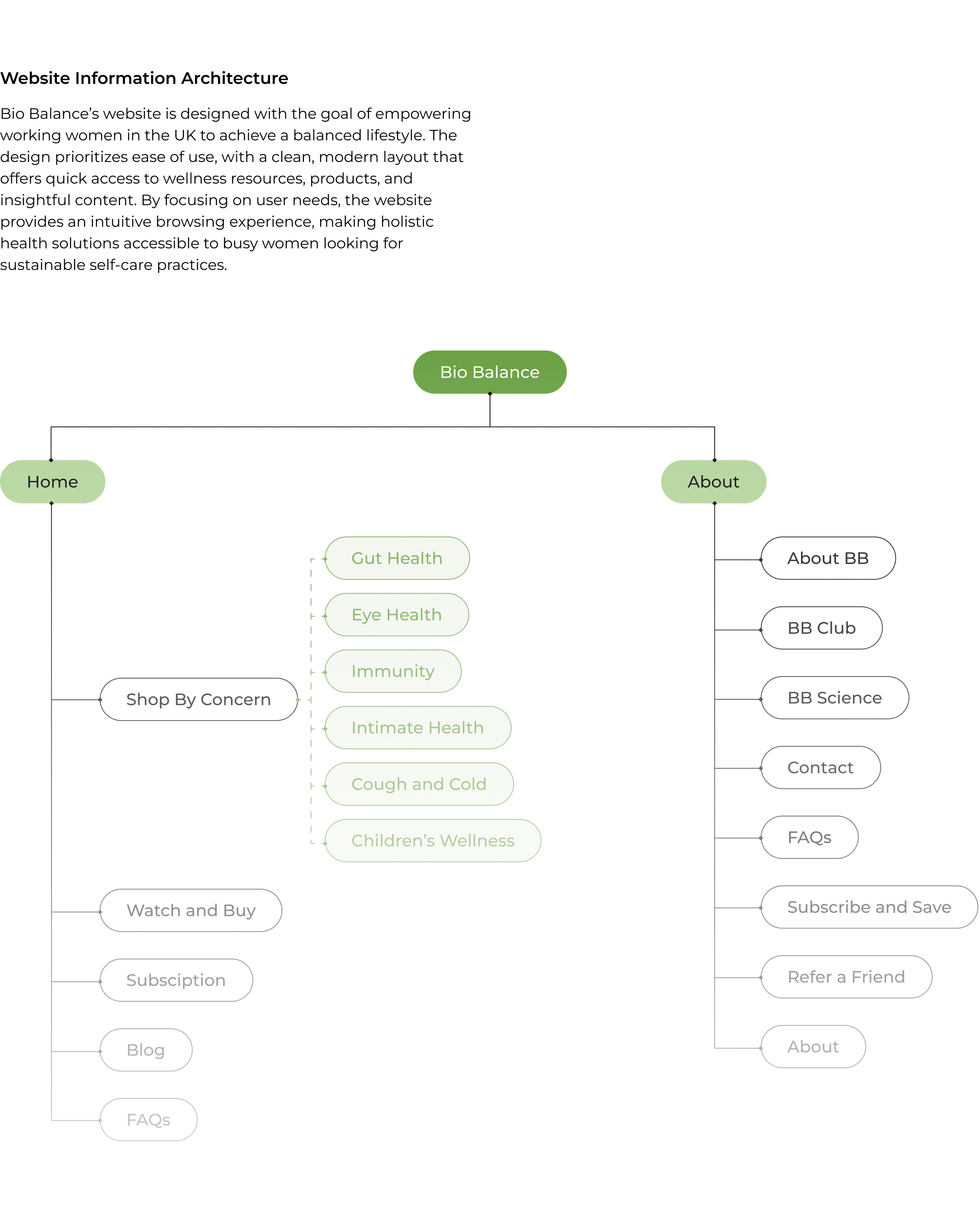
BioBalance
e-Commerce Website
Visit Website